-
-
-
Tổng tiền thanh toán:
-

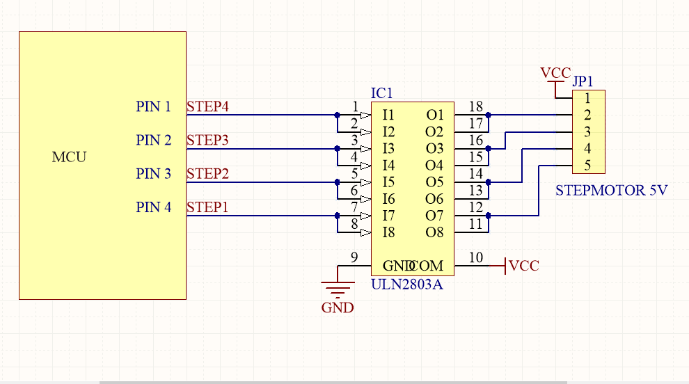
ULN2803 DIP18 là một vi mạch đệm, bản chất cấu tạo là các mảng darlington chịu được dòng điện lớn và điện áp cao, trong đó có chứa 8 cặp transistor NPN ghép darlington cực góp hở với cực phát chung.
Mỗi kênh của ULN 2803 DIP18 có một diode chặn có thể sử dụng trong trường hợp tải có tính cảm ứng, ví dụ như các relay.ớn hơn 0,5uS. có nghĩa là áp dk logic từ 0>1 ko được nhỏ hơn 0,5us.
Sử dụng trong các mạch đệm điều khiển động cơ một chiều, động cơ bước, khối hiển thị ma trận led,...





Đang cập nhật...
Bước 1: Truy cập website và lựa chọn sản phẩm cần mua để mua hàng
Bước 2: Click và sản phẩm muốn mua, màn hình hiển thị ra pop up với các lựa chọn sau
Nếu bạn muốn tiếp tục mua hàng: Bấm vào phần tiếp tục mua hàng để lựa chọn thêm sản phẩm vào giỏ hàng
Nếu bạn muốn xem giỏ hàng để cập nhật sản phẩm: Bấm vào xem giỏ hàng
Nếu bạn muốn đặt hàng và thanh toán cho sản phẩm này vui lòng bấm vào: Đặt hàng và thanh toán
Bước 3: Lựa chọn thông tin tài khoản thanh toán
Nếu bạn đã có tài khoản vui lòng nhập thông tin tên đăng nhập là email và mật khẩu vào mục đã có tài khoản trên hệ thống
Nếu bạn chưa có tài khoản và muốn đăng ký tài khoản vui lòng điền các thông tin cá nhân để tiếp tục đăng ký tài khoản. Khi có tài khoản bạn sẽ dễ dàng theo dõi được đơn hàng của mình
Nếu bạn muốn mua hàng mà không cần tài khoản vui lòng nhấp chuột vào mục đặt hàng không cần tài khoản
Bước 4: Điền các thông tin của bạn để nhận đơn hàng, lựa chọn hình thức thanh toán và vận chuyển cho đơn hàng của mình
Bước 5: Xem lại thông tin đặt hàng, điền chú thích và gửi đơn hàng
Sau khi nhận được đơn hàng bạn gửi chúng tôi sẽ liên hệ bằng cách gọi điện lại để xác nhận lại đơn hàng và địa chỉ của bạn.
Trân trọng cảm ơn.